欢迎访问拓尔微电子官网!
Hot

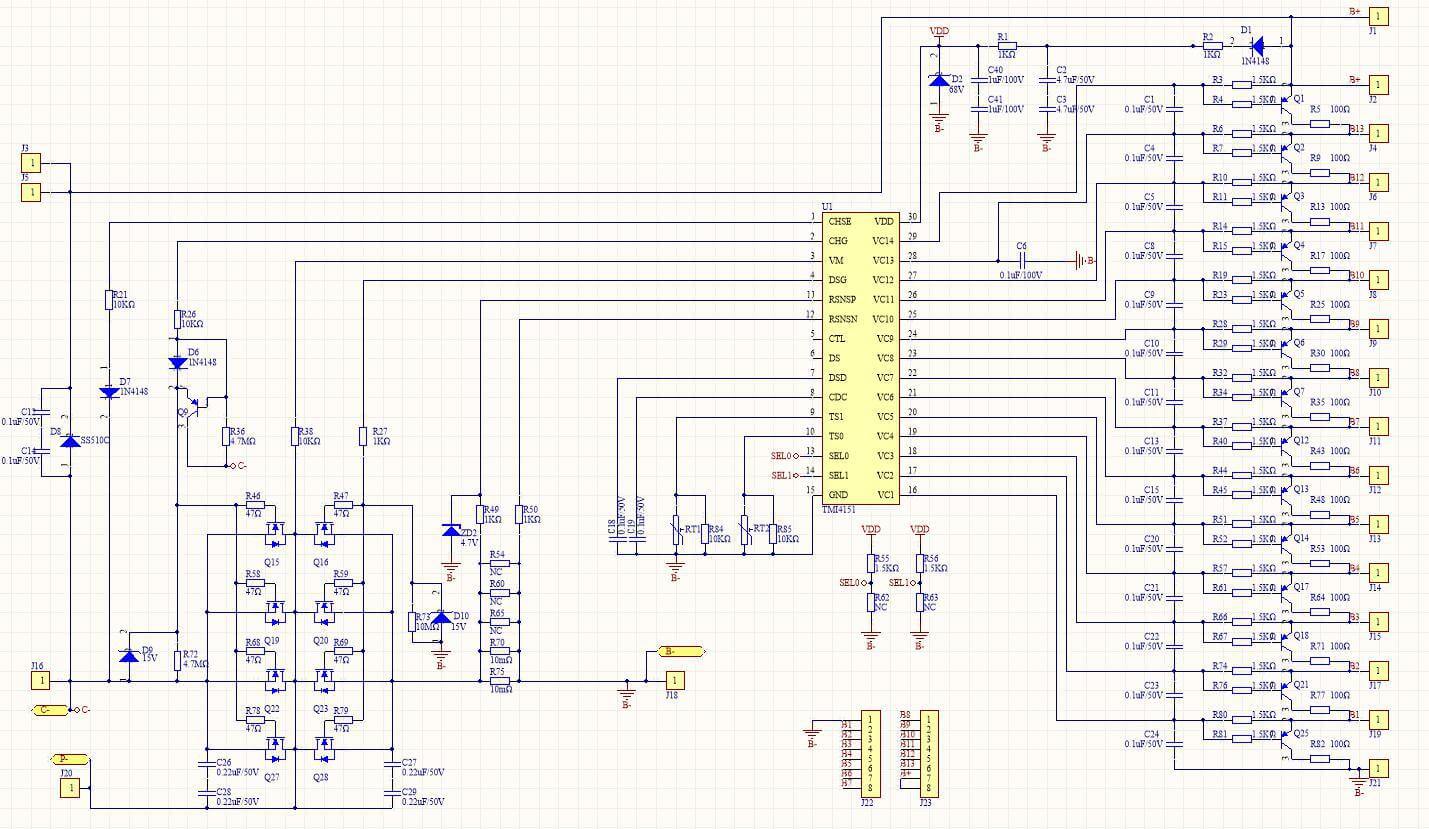
TMI4151DN

11/12/13/14 节锂电池保护芯片

产品详细信息

特性
说明

·高精度电压检测功能:  

 过充电保护电压 VOV3.2V - 4.4V(档位 25mV)   

 过充电保护电压精度:±15mV  

 迟滞电压:0 - 400mV   

 过放保护电压 VUV:·2.0V - 3.6V (档位 100mV)  

 过放电保护电压精度:±50mV 

 过放电保护解除迟滞电压:0 - 1.6V 

·放电过流检测功能:  

 过流 保护电压 VDOC10.025V - 0.400V (档 位12.5mV)   

 过流 保护电压精度:±10mV  

 过流 保护电压 VDOC22×VDOC1 (档位25mV)   

过流 保护电压精度:±15mV 

·短路检测功能:  

 短路保护电压 VSC4×VDOC1 (档位 100mV)  

 短路保护电压精度:±15mV 

·充电过流检测功能:  

 充电流保护电压 VCOC10mV - 50mV (档位 10mV)   

 充电过流保护精度: 10mV±5mV20mV - 50mV±10mV 

·断线检测功能 

·电池平衡功能: 

 平衡开启阈值电压:3.2V - 4.375V (25mV 一档 

 平衡阈值电压精度:±25mV 

·温度检测功能:  

 充电高温保护温度:50°C 充电高温保护温度 精度:±4°C(Max.)

 充电低温保护温度:-5°C 充电低温保护温度 精度:±5°C (Max.) 

 放电·高温保护温度:70°C 放电高温保护温度 精度:±4°C (Max.)

 放电低温保护温度:-25°C 充电低温保护温度 精度:±5°C (Max.) 

·外接电容设置过放电压保护延时、放电过流1保护延时以及放电过流2保护延时 

·过充电压、过充电流保护延时、短路保护延时 以及温度保护延时固定 

·集成N-MOSFET驱动 

·上电自激活可选 

·低功耗设计  

 正常工作功耗(含驱动电流):30μA (Max) 

 休眠模式功耗:3μA (Max) 

·工作温度范围:-40°C ~ 85°C 

·工作电压范围:3V - 80V 

·封装形式:30pin TSSOP30 

·两路SEL管脚选择11/12/13/14串应用


TMI4151XN 内置高精度电压检测电路和延时电路 进行电压、电流以及温度的监控,保证 Pack 安全。 此外,TMI4151XN 具有 0V 充电功能,提升 Pack 使用寿命。 TMI4151XN 具有两种工作模式:正常模式、休眠模 式。当任意电芯处于低容量状态时,TMI4151XN 进 入休眠模式来降低系统功耗。

TMI4151DN
拓尔微
TMI4151DN
拓尔微
TMI4151DN
TMI4151DN

获取支持

拓尔微

注册提示

尊敬的用户您好,您还没有注册账号;注册后享用更多功能。
前往登录
拓尔微

登录提示

尊敬的用户您好,您还没有登录账号;登录后享用更多功能。
前往登录
拓尔微
提交成功
您已成功提交信息,我们的服务团队将会在两个工作日内与您取得联系!如需快速与我们取得联系,请拨打电话:+086-0755-33825988
知道了

应用咨询

拓尔微
您是否对的应用感兴趣?请联系我们!
应用咨询

将由销售工程师与您联系 将由销售工程师与您联系

绝大多数产品可当日出货 绝大多数产品可当日出货

提供免费使用服务 提供免费使用服务

手机号(必填)

拓尔微承诺收集您的这些信息仅用于与您取得联系,帮助您更好的了解我们。发送即代表您同意我们的《隐私政策》《服务条款》

行业(必填)

单位或公司(必填)

职位

拓尔微承诺收集您的这些信息仅用于与您取得联系,帮助您更好的了解我们。发送即代表您同意我们的《隐私政策》《服务条款》