欢迎访问拓尔微电子官网!

TMI8723X系列:高集成单通道全桥栅极驱动,赋能高效直流有刷电机控制​

产品知识 2025-06-03 14:12:15 作者:拓尔微电子 阅读量:3817
分享:

针对智能家居、工业设备及个人出行等领域对高效、可靠电机驱动的需求,拓尔微电子推出TMI8723X系列,可替代分立器件预驱方案,保护功能齐全,支持100%duty,支持N+N H桥,成本更低的单通道全桥N+N栅极驱动芯片,以宽电压适配、超低外围元件、多重保护机制为核心优势,助力客户简化设计、降本增效,轻松应对复杂应用场景。

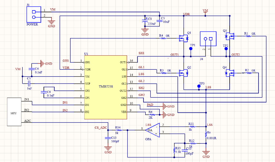
图片


 TMI8723系列典型原理图

硬核性能,全场景覆盖


TMI8723X系列是一款高集成单通道全桥栅极驱动,宽电压输入(5V~40V)兼容锂电池、铅酸电池等多种电源,支持手持设备到工业设备的无缝切换,覆盖洗地机、升降桌、按摩椅等中低电压场景。

高效驱动,无需外置元件:集成电荷泵电路:无需Bootstrap电容及二极管,外围仅需少量电容,大幅减少元件数量与PCB面积(封装低至QFN3x3)。

双模式驱动支持PWM调速(0Hz~500kHz)与PHEN/独立板桥模式(TMI8723N),适配直流有刷电机无极调速需求,峰值Sink/Source电流达500mA/250mA,驱动能力覆盖Ciss≤22nF的MOS管,峰值输出电流高达40A。



TMI8723系列型号参数

图片


其他工作电压范围、栅极驱动电流等驱动电流能力、VDS保护阈值等参数基本相同



    产品特点

    • 1通道全桥栅极驱动芯片,驱动2路N+N MOS

    • 支持宽电压输入:5V~40V

    • 输出高驱动电压:VGS=10V

    • 内置电荷泵电路,外围仅需电源电容

    • 支持100%占空比的常高电平及PWM调速控制(TMI8723S)

    • PWM宽输入:支持0Hz~500kHz

    • 驱动能力:Ciss≤22nF均可正常驱动

    • 峰值Sink/Source电流500mA/250mA,驱动MOS平均电流到15A和峰值电流40A

    • 死区时间:内置固定死区时间200ns

    • VGS=10V,驱动MOS效率高

    • 无需boot strap电容和二极管,外围电路简洁

    • 宽输入范围,支持恒定高低电平和PWM控制模式

    • Sink/Source电流500mA/250mA,驱动能力强,可满足绝大部分有刷驱动需求

    • 多重保护:集成过温/欠压及可调阈值的过流保护,在保证可靠性的同时应用更加灵活

    • TMI8723 : QFN3X3-16

      TMI8723B : SOP16

      TMI8723S : SOP16

      TMI8723N : QFN4X4-24

      图片



    TMI8723X系列凭借“少外围、高可靠、宽适配”的核心竞争力,成为直流有刷电机驱动领域的理想选择。无论是成本敏感型消费电子,还是严苛环境下的工业应用,拓尔微电子以创新设计重新定义驱动芯片价值,助力客户抢占市场先机!


    标签:
    相关文章
    拓尔微

    注册提示

    尊敬的用户您好,您还没有注册账号;注册后享用更多功能。
    前往登录
    拓尔微

    登录提示

    尊敬的用户您好,您还没有登录账号;登录后享用更多功能。
    前往登录
    拓尔微
    提交成功
    您已成功提交信息,我们的服务团队将会在两个工作日内与您取得联系!如需快速与我们取得联系,请拨打电话:+086-0755-33825988
    知道了

    应用咨询

    拓尔微
    您是否对的应用感兴趣?请联系我们!
    应用咨询

    将由销售工程师与您联系 将由销售工程师与您联系

    绝大多数产品可当日出货 绝大多数产品可当日出货

    提供免费使用服务 提供免费使用服务

    手机号(必填)

    拓尔微承诺收集您的这些信息仅用于与您取得联系,帮助您更好的了解我们。发送即代表您同意我们的《隐私政策》《服务条款》

    行业(必填)

    单位或公司(必填)

    职位

    拓尔微承诺收集您的这些信息仅用于与您取得联系,帮助您更好的了解我们。发送即代表您同意我们的《隐私政策》《服务条款》